こんにちは。最近私のの部品箱で使いきれず余っていてる部品の販売を開始したいなと思ってます・・・
テスラコイルの動画を簡単に撮ったので貼っておきます。
とても汚い部屋で恥ずかしいのですが、今はこの動画出しておこうと思います。またテスラの土台作って、ちゃんとした場所で撮り直します。暫くお待ちを・・・
本題です。今回はHaido's SSTCの制御回路の説明をします。
この回路は、かさ氏とmotorola68k氏に力を頂き設計しました。ありがとうございます。
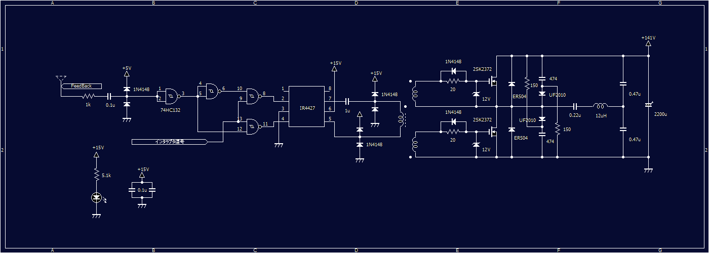
先に全体の画像を載せます。

※これはあくまで制御回路であって、これで直接テスラコイルを駆動するものではありません。
←クリックで拡大
ロジック部の説明は省いても大丈夫ですね。NAND回路が4つ使われているだけの簡単なものです。分からない方は論理回路を勉強されることをお勧めします。SSTCで論理回路を理解していないと、動作しない時にその症状からの対策方法などが分からず諦めることになってしまいます。実際のところ、回路の理解もできずに一発動作してしまうより、沢山躓いた方がより理解が深まると思いますので、もし動作しなくても諦めず頑張ってください。動作しない等の質問も、状況を詳しく説明してくれれば、ブログのコメント欄やTwitterで聞いてくれればできる限りお答えします。
Twitter界隈の人達はゲートドライバICはMCP1407を使うのが一般的になっていますが、今回自分はIR4427を使用しました。これはデュアルローサイドのゲートドライバICで、プッシュプル回路が2つ入ってるICです。MCP1407はプッシュプルが1つしか入っていませんが、最大6A流すことができるという利点があります。それに対しIR4427は1.5Aが最大です。私の環境ではIR4427で十分事足りています。それと、普段RSオンラインよりも秋月電子を利用するので、秋月で購入可能というのも大きいです。

これがIR4427です。秋月で1個100円。MCP1407は1個97円ですが、2つ必要なので結果的にIR4427の方が安くコンパクトに収まりますね。でも1.5Aが最大定格だとちょっとギリギリ感があるので、状況をみてICの二階建て、三階建てにすればその分流せる電流も大きくなります。自分は1つで動作していました。
さて、あと三日で期末テストです。今からテスト勉強するので今日はこの辺で。
テスラコイルの動画を簡単に撮ったので貼っておきます。
とても汚い部屋で恥ずかしいのですが、今はこの動画出しておこうと思います。またテスラの土台作って、ちゃんとした場所で撮り直します。暫くお待ちを・・・
本題です。今回はHaido's SSTCの制御回路の説明をします。
この回路は、かさ氏とmotorola68k氏に力を頂き設計しました。ありがとうございます。
先に全体の画像を載せます。

- 74HC132(シュミットトリガNAND回路)
- IR4427(ゲートドライブIC)
- 7805(5V三端子レギュレータ)
- 直流カットコンデンサ(0.22uF/1uF)
- ダイオード(高電圧保護用)
- コンデンサ(平滑用,パルス電流強化用)
※これはあくまで制御回路であって、これで直接テスラコイルを駆動するものではありません。
←クリックで拡大ロジック部の説明は省いても大丈夫ですね。NAND回路が4つ使われているだけの簡単なものです。分からない方は論理回路を勉強されることをお勧めします。SSTCで論理回路を理解していないと、動作しない時にその症状からの対策方法などが分からず諦めることになってしまいます。実際のところ、回路の理解もできずに一発動作してしまうより、沢山躓いた方がより理解が深まると思いますので、もし動作しなくても諦めず頑張ってください。動作しない等の質問も、状況を詳しく説明してくれれば、ブログのコメント欄やTwitterで聞いてくれればできる限りお答えします。
Twitter界隈の人達はゲートドライバICはMCP1407を使うのが一般的になっていますが、今回自分はIR4427を使用しました。これはデュアルローサイドのゲートドライバICで、プッシュプル回路が2つ入ってるICです。MCP1407はプッシュプルが1つしか入っていませんが、最大6A流すことができるという利点があります。それに対しIR4427は1.5Aが最大です。私の環境ではIR4427で十分事足りています。それと、普段RSオンラインよりも秋月電子を利用するので、秋月で購入可能というのも大きいです。

これがIR4427です。秋月で1個100円。MCP1407は1個97円ですが、2つ必要なので結果的にIR4427の方が安くコンパクトに収まりますね。でも1.5Aが最大定格だとちょっとギリギリ感があるので、状況をみてICの二階建て、三階建てにすればその分流せる電流も大きくなります。自分は1つで動作していました。
さて、あと三日で期末テストです。今からテスト勉強するので今日はこの辺で。


















